凯时官网

凯时|AG(AsiaGaming)优质运营商
效劳效劳

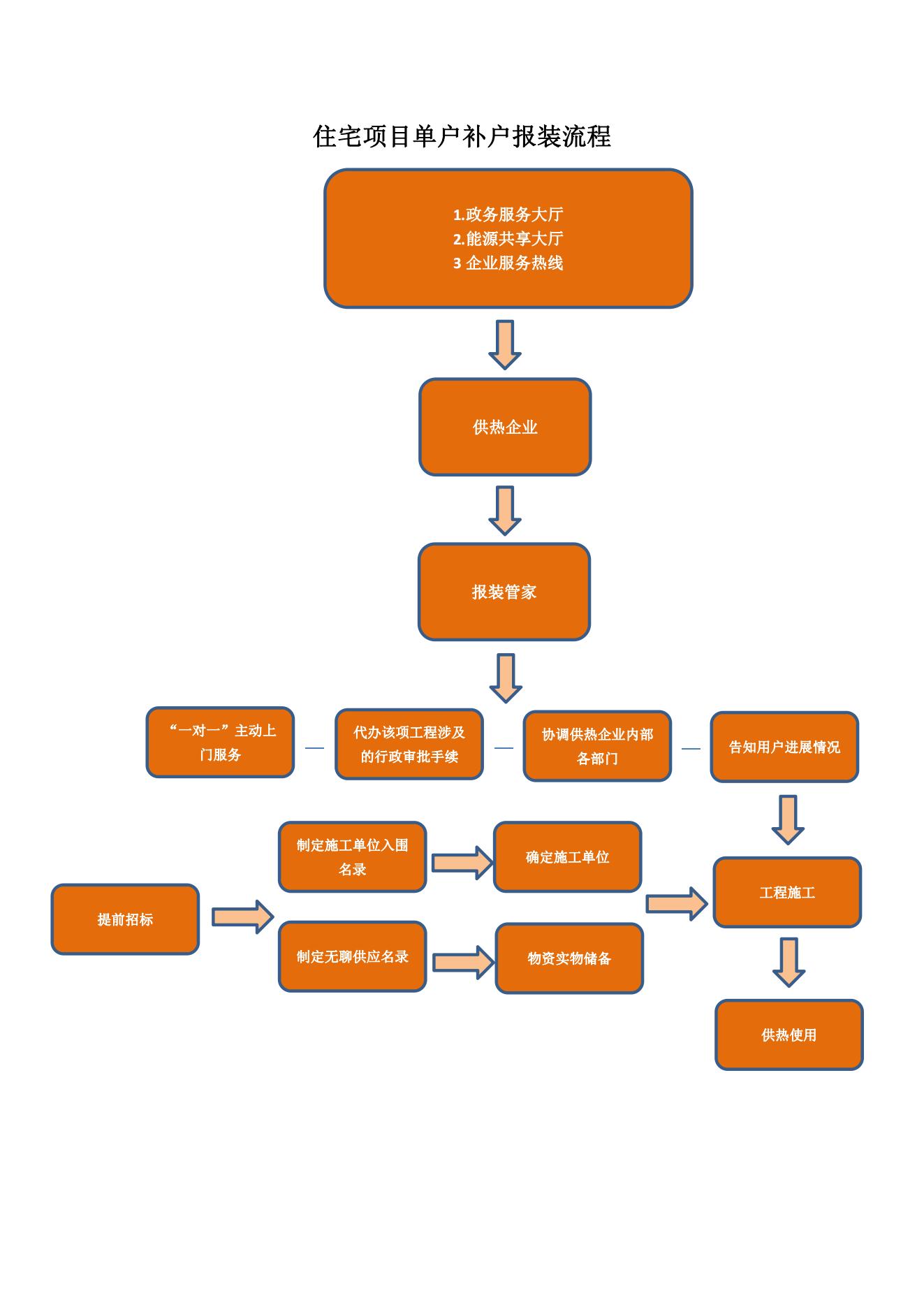
用热申请及用户入网接暖流程

凯时|AG(AsiaGaming)优质运营商

凯时|AG(AsiaGaming)优质运营商

凯时|AG(AsiaGaming)优质运营商

凯时|AG(AsiaGaming)优质运营商

网站地图